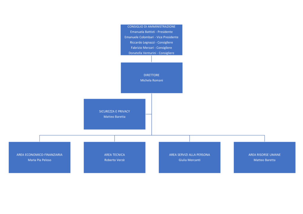
Il nostro Consiglio di Amministrazione:
Emanuela Battisti – Presidente
Emanuele Colombari – Vice Presidente
Riccardo Legnazzi – Consigliere
Fabrizio Merzari – Consigliere
Donatella Venturini – Consigliere
DIRETTORE – Michela Romani
La struttura direzionale del Centro Zerbato è così composta:


